Полезные формулы для подготовки к ЕГЭ по физике

Механика

Физика: формулы по кинематике для подготовки к ЕГЭ
Физика: формулы по динамике для подготовки к ЕГЭ
Физика: формулы по гидростатике для подготовки к ЕГЭ
Физика: формулы по статике для подготовки к ЕГЭ
Физика: формулы по статике для подготовки к ЕГЭ
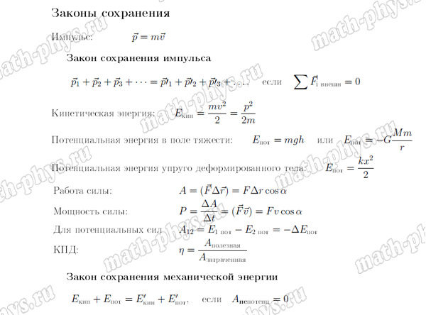
Физика: формулы по законам сохранения энергии и импульса для подготовки к ЕГЭ

Молекулярная физика и термодинамика

Физика: формулы по молекулярно-кинетической теории для подготовки к ЕГЭ
Физика: формулы по термодинамике для подготовки к ЕГЭ

Электродинамика

Физика: формулы по электростатике для подготовки к ЕГЭ
Физика: формулы по постоянному электрическому току для подготовки к ЕГЭ
Физика: формулы по магнитному полю для подготовки к ЕГЭ
Физика: формулы по электромагнитным колебаниям и волнам для подготовки к ЕГЭ
Физика: формулы по переменному току для подготовки к ЕГЭ

Оптика

Физика: формулы по геометрической оптике для подготовки к ЕГЭ
Физика: формулы по волновой оптике для подготовки к ЕГЭ

Специальная теория относительности

Физика: формулы по теории относительности для подготовки к ЕГЭ

Квантовая теория

Физика: формулы  для подготовки к ЕГЭ, связанные с корпускулярно-волновым дуализмом
Физика: формулы по физике атома для подготовки к ЕГЭ


Звоните!

Курс самостоятельной подготовки к ОГЭ по физике

ОГЭ по физике: курс самостоятельной подготовки

Ознакомьтесь с курсом и приступайте к подготовке к ОГЭ!

Новое на сайте

Стоимость услуг репетитора по математике и физике

Ознакомьтесь со стоимостью услуг репетитора по математике и физике (подготовка к ЕГЭ, ОГЭ, повышение успеваемости, домашнее обучение, дистанционное обучение).

Как проходит онлайн подготовка по физике и математике

Все, что можно изучать на очных занятиях, можно изучать и в режиме онлайн дистанционно: подготовка к ЕГЭ и ОГЭ, повышение успеваемости по школьной программе, домашнее обучение.

График экзаменов ЕГЭ по математике и физике в 2025 году (11 класс)

Экзамены ЕГЭ по математике и физике в 2025 году будут проводиться в следующие сроки.

График экзаменов ОГЭ по математике и физике в 2025 году (9 класс)

Экзамены ОГЭ по математике и физике в 2025 году будут проводиться в следующие сроки.