Пользоваться тренажёром предельно просто. Открой нужный раздел физики в списке разделов ниже. Ты увидишь описания формул из этого раздела.
Напиши эти формулы на листочке. Затем кликни на надпись "Кликни и проверь себя"n> и выясни, какие из формул ты еще плохо знаешь.
Подучи и повтори всё сначала.Успехов в изучении формул по физике, да и вообще физики!
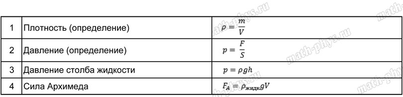
I. Механические явления
II. Тепловые явления
III. Электромагнитные явления
IV. Оптические явления
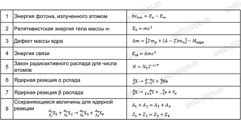
V. Квантовые явления

